二手房买房税费计算器全攻略:告别“糊涂账”,买房成本一秒算清!
引言:为什么你的二手房交易总在“税”上栽跟头?
“中介,我这房子买下来,除了房款,到底还要准备多少钱税费?”“听说满五唯一能省一大笔,我这个情况到底能省多少?”“听说契税、增值税、个税……加起来不是小数目,我怎么才能心里有数?”

作为一名从业十余年的房屋中介,我每天都在听到类似的问题,二手房交易流程复杂,税费计算更是其中的“重头戏”和“难点”,信息不对称、政策理解偏差,往往导致买家预算超支,甚至影响交易决策。
别担心!我将作为您的专属“购房顾问”,带您彻底搞懂二手房税费,并揭秘一个能让你告别“糊涂账”的神奇工具——【二手房买房税费计算器】,读完本文,您将不再是那个任人宰割的“小白”,而是能精准掌控预算的“行家”。
第一部分:二手房税费“大盘点”,钱都去哪儿了?
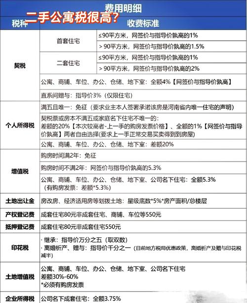
要使用计算器,我们得先明白“计算”的是什么,二手房交易中,买家主要需要承担以下几大税费(部分税费根据地方政策可能由卖家承担,但买家需心中有数):
契税(大头,必须交) 这是国家规定在土地、房屋权属转移时向权属承受方征收的一次性税收,根据房屋面积和买家是否为首套房,税率不同:

- 首套房:
- 面积 ≤ 90㎡:总房款的 1%
- 面积 > 90㎡:总房款的 5%
- 二套房:
- 面积 ≤ 90㎡:总房款的 1%
- 面积 > 90㎡:总房款的 2%
- 三套及以上:通常为总房款的 3%(具体以当地政策为准)
增值税及其附加(卖家主要,但可能转嫁) 增值税由卖家缴纳,但现实中,尤其是在卖方市场,卖家往往会将这部分税费转嫁给买家,它主要针对“不满两年的”普通住宅。
- 征收标准:房屋总价 × 3% (各地附加税税率略有差异,约5.3%-5.6%)。
- 关键点:如果房产“满两年”,可免征增值税;满两年不满五年”,虽免增值税,但需缴纳个税。
个人所得税(卖家主要,但可能转嫁) 同样,个税法定由卖家缴纳,但实践中也可能转嫁,主要分两种情况:
- “满五唯一”:免征个人所得税!这是普通购房者能享受到的最大红利之一。
- 不满足“满五唯一”:
- 差额征收:(本次交易价格 - 原值 - 合理费用)× 20%
- 核定征收:总房款的 1% (大部分城市采用此方式,具体以地方为准)
印花税(目前暂免) 根据国家最新政策,对个人销售或购买住房暂免征收印花税。
其他费用(杂费)

- 交易手续费:少数城市仍收取,一般为每平米几元。
- 测绘费:约1.36元/平米。
- 权属登记费:住宅类约80元/套。
小结: 看到这么多是不是有点晕?别急,这正是我们今天的主角——【二手房买房税费计算器】——大显身手的时候!
第二部分:【二手房买房税费计算器】是什么?它如何帮你省钱?
一句话解释: 它是一个基于当前国家及地方税收政策,输入房屋总价、面积、房龄、买家房产套数等关键信息后,能自动、精准计算出你所需缴纳各项税费总额的在线工具。
它的核心优势:
- 精准高效:告别手动计算的繁琐和易错性,几秒钟出结果,让你对购房成本一目了然。
- 政策同步:优秀的计算器会实时同步最新的房产和税收政策,避免因政策变动导致预算失误。
- 方案对比:你可以通过修改“是否首套”、“是否满五唯一”等条件,对比不同情况下的税费差异,从而在选房和谈判中占据主动。
- 预算规划:清晰的费用清单,能帮助你制定更合理的购房总预算,避免资金链紧张。
第三部分:三步走!手把手教你使用【二手房买房税费计算器】
使用计算器非常简单,只需三步:
第一步:找到可靠的计算器 在百度搜索“二手房买房税费计算器”,选择权威、专业的平台,如大型房产网站(如链家、贝壳、安居客等)或政府相关服务平台,这些平台的数据和政策更新更有保障。
第二步:输入关键信息 打开计算器页面,你需要准确填写以下信息:
- 房屋总价:你和卖家商定的成交价格。
- 房屋面积:房产证上登记的建筑面积。
- 买家房产情况:这是决定契税的关键,选择“首套房”、“二套房”或“三套及以上”。
- 房屋信息:
- 房龄:用于判断是否“满两年”或“满五年”。
- 是否为“满五唯一”:这是省个税的关键,务必确认清楚,唯一指的是业主在该省份内,以家庭为单位,只有这一套住房。
- 所在城市:不同城市可能有细微的政策差异,选择准确的城市至关重要。
第三步:查看结果,解读明细 点击“计算”按钮后,页面会立即生成一份详细的《税费清单》:
- 各项税费金额:契税、增值税、个税等分别显示,清晰明了。
- 税费总额:所有费用相加的总和。
- 计费依据:部分计算器会显示计算逻辑,让你明明白白消费。
举个例子: 小明打算购买一套总价200万、面积100平米的二手房。
- 情况A:小明首套房,该房“满五唯一”。
- 契税:200万 × 1.5% = 3万元
- 个税:0元(满五唯一)
- 增值税:0元(满两年)
- 税费总额:约3万元
- 情况B:小明二套房,该房“不满两年”。
- 契税:200万 × 2% = 4万元
- 个税:200万 × 1% = 2万元(核定征收)
- 增值税:200万 × 5.3% = 10.6万元
- 税费总额:约16.6万元
看到了吗?仅仅因为房屋属性和买家情况的不同,税费就相差了13万之多!这就是计算器的威力!
第四部分:中介专家的“避坑”指南:使用计算器时要注意什么?
计算器是强大的工具,但使用时也要擦亮眼睛,作为您的专家顾问,我提醒您注意以下几点:
- 政策是动态的:任何计算器都基于当前政策,请务必关注当地房产管理部门的最新通知,或直接咨询中介和银行。
- “唯一”的定义要搞清:“满五唯一”中的“家庭”范围包括:本人、配偶以及未成年子女,务必让业主提供清晰的证明材料。
- 核实房屋信息:房龄、原值等信息以房产证和不动产登记中心查询结果为准,不要轻信一面之词。
- 警惕“阴阳合同”:切勿为了避税而签订“阴阳合同”(即做低成交价),这不仅违法,还会影响你的贷款额度,未来再出售时,差额个税也会更高,得不偿失。
- 计算器是辅助,不是全部:计算器给出的是预估结果,最终的税费以不动产登记中心的核税为准,在签约前,最好能进行“核税”,做到万无一失。
用对工具,做聪明的二手房买家
买房是人生中的一件大事,每一分钱都应该花在明处。二手房买房税费计算器,就是你购房路上的“预算导航仪”和“避坑神器”。
它不仅能帮你精准计算出税费,更能让你在复杂的交易中保持清醒,成为一个信息对称、有理有据的聪明买家。
现在就打开百度,搜索“【二手房买房税费计算器】”,输入你心仪房源的信息,开始你的精明购房之旅吧! 如果您还有任何疑问,欢迎随时在评论区留言,我将为您一一解答。
(文章结尾可加上相关热门标签,如 #二手房税费 #买房攻略 #税费计算器 #满五唯一 #购房预算 等,以增加SEO曝光。)
